Instance Verification Kit (IVK)
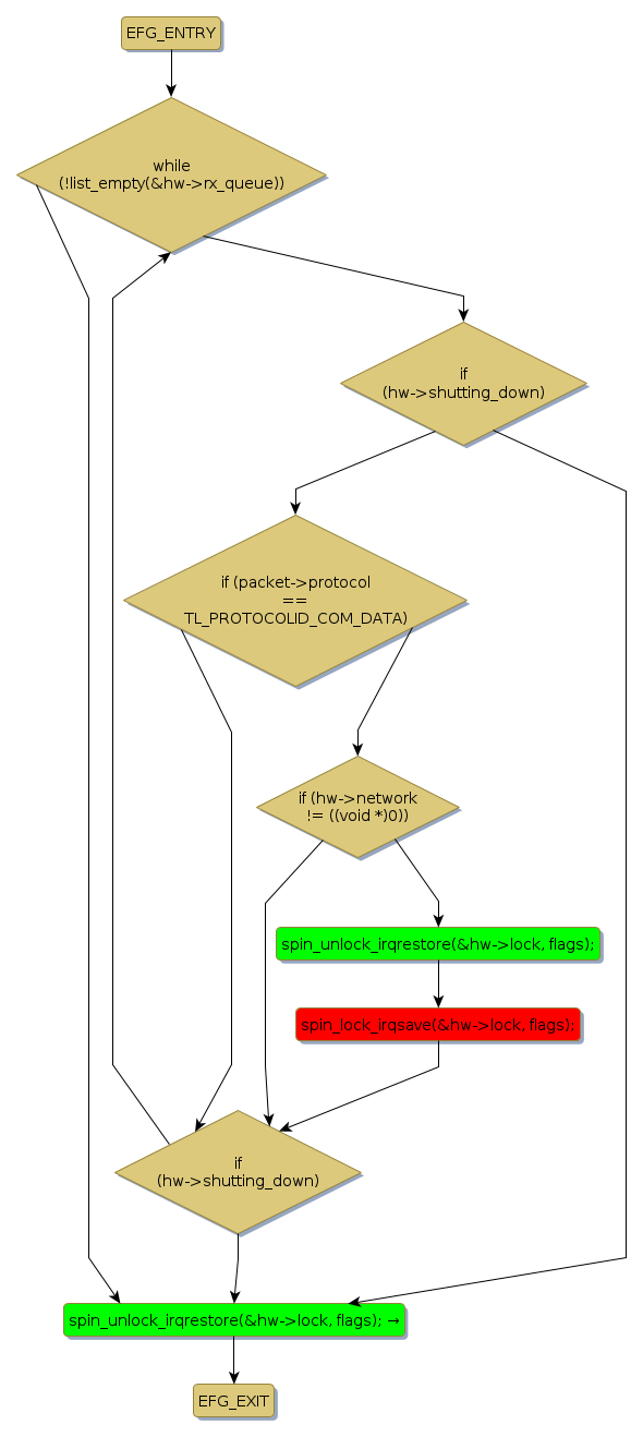
spin lock @ [20015+36+/linux-3.19-rc1/drivers/tty/ipwireless/hardware.c]
Instance Signature: lock
|
The Matching Pair Graph:
|
|
Function Name
|
Control Flow Graph (CFG)
|
Events Flow Graph (EFG)
|
Source Correspondence
|
|
ipw_receive_data_work
|
|
|
[18958+21+/linux-3.19-rc1/drivers/tty/ipwireless/hardware.c]
|